bactec fx user manual
BD BACTEC FX Instruments - BD. 18 Pictures about BD BACTEC FX Instruments - BD : BD BACTEC™ FX System - Healthcare21, BD Bactec FX manual de usuario and also Biomerieux Bact-Alert 3D User Manual - pootermountain.
BD BACTEC FX Instruments - BD

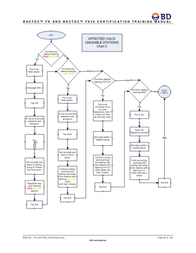
BD BACTEC FX40 CERTIFICATION TRAINING MANUAL

bactec fx40
BD BACTEC FX40 System Service Training

bactec fx40
Biomerieux Bact-Alert 3D User Manual - Pootermountain

biomerieux bact
BD BACTEC™ FX System - Healthcare21

bactec healthcare21 trios
BD Bactec FX Manual De Usuario

BD BACTEC FX40 CERTIFICATION TRAINING MANUAL

bactec fx40
BD BACTEC FX40 CERTIFICATION TRAINING MANUAL

bactec fx40
آزمايشگاه تخصصي پاتوبيولوژي شفا

Bonjour Creme Brulee Torch User Manual - Weathertree

BD Bactec FX Manual De Usuario

BD BACTEC FX40 System Service Training

fx40 bactec
Recognize, Respond, Recover

bactec recognize respond
Samsung Gear 360 User Manual Pdf - Everlinked

manual samsung gear mutoh
BD BACTEC FX40 CERTIFICATION TRAINING MANUAL

fx40 bactec
Biochemistry Analyzer And EYE INSTRUMENTS Distributor / Channel Partner

hematology mmds
BD BACTEC FX40 CERTIFICATION TRAINING MANUAL

bactec fx40
BD BACTEC FX40 System Service Training

fx40 bactec
Bd bactec fx40 system service training. Bactec fx40. Biochemistry analyzer and eye instruments distributor / channel partner